250 Views
29 Downloads |
Determinants of tax morale among university students in Croatia
Article | Year: 2025 | Pages: 645 - 666 | Volume: 49 | Issue: 4 Received: April 2, 2025 | Accepted: July 15, 2025 | Published online: December 2, 2025
|
FULL ARTICLE
FIGURES & DATA
REFERENCES
CROSSMARK POLICY
METRICS
LICENCING
PDF
|
Item
|
Frequency (N=770)
|
Percentage
|
|
Gender
|
|
Male
|
242
|
31.4
|
|
Female
|
528
|
68.6
|
|
Place of
birth
|
|
City
|
323
|
41.9
|
|
Municipalities on the coast
|
321
|
41.7
|
|
Municipalities inland
|
126
|
16.4
|
|
Region
|
|
Zagreb and northern Croatia
|
69
|
9.0
|
|
Slavonia
|
120
|
15.6
|
|
Gorski Kotar, Istria and Primorje
|
45
|
5.8
|
|
Dalmatia
|
473
|
61.4
|
|
Lika and Banovina
|
8
|
1.0
|
|
Outside Croatia
|
55
|
7.1
|
|
Type of
studies
|
|
Undergraduate
|
574
|
74.5
|
|
Graduate
|
174
|
22.6
|
|
Integrated
|
16
|
2.1
|
|
Postgraduate
|
6
|
0.8
|
|
Household
income
|
|
< 1,500 €
|
134
|
17.4
|
|
1,501 € – 2,500 €
|
309
|
40.1
|
|
2,501 € – 3,500 €
|
182
|
23.6
|
|
> 3,500 €
|
145
|
18.8
|
|
Financial
knowledge
|
|
Low
|
445
|
57.8
|
|
Good
|
118
|
15.5
|
|
Very good
|
114
|
14.8
|
|
Excellent
|
93
|
12.1
|
|
Tax knowledge
|
|
Low
|
577
|
75.0
|
|
Good
|
108
|
14.0
|
|
Very good
|
77
|
10.0
|
|
Excellent
|
8
|
1.0
|
Source: Author's calculations.
|
Tax moral (TMO)
|
Mean
|
St. dev.
|
|
TMO1
|
It is important to
me to pay my fair share of taxes.
|
3,83
|
1,13
|
|
TMO2
|
I would feel guilty
if I evaded taxes.
|
3,51
|
1,41
|
|
TMO3
|
I think paying taxes
is a civic duty.
|
1,02
|
1,11
|
|
TMO4
|
I do not consider it
acceptable that small businesses, in order to survive, pay their workers part
or all of their wages in cash, i.e., without paying taxes and contributions.
|
3,15
|
1,28
|
|
TMO5
|
I have never
knowingly participated in any form of tax evasion (such as receiving part of
my salary in cash, undeclared work, smuggling, or paying without a receipt).
|
3,51
|
1,52
|
|
Religiosity (REL)
|
|
REL1
|
How important is
religion in your life?
|
3,75
|
1,32
|
|
REL2
|
How religious are
you?
|
3,56
|
1,25
|
|
REL3
|
How important is God
in your life?
|
4,00
|
1,31
|
|
REL4
|
Except for weddings
and funerals, how often do you go to church?
|
2,87
|
1,23
|
|
Politics (POL)
|
|
POL1
|
What is your
political orientation? (1-left, 5-right)
|
3,08
|
1,07
|
|
POL2
|
What kind of a role
does the government have in the economy? (1-big, 5-small)
|
2,66
|
1,14
|
|
POL3
|
Do you support the
current Croatian government?
|
2,33
|
1,11
|
|
POL4
|
I don’t support the right
to abortion.
|
2,68
|
1,57
|
|
Trust in
institutions (TRUST)
|
|
TRUST1
|
I trust the national
government to responsibly manage public funds.
|
2,26
|
1,01
|
|
TRUST2
|
I trust public
institutions in Croatia.
|
2,51
|
1,01
|
|
TRUST3
|
I believe that my
tax money is effectively used for public services (e.g., health, education,
infrastructure)
|
2,37
|
1,06
|
|
TRUST4
|
Corruption rate in
Croatia is low.
|
2,05
|
1,23
|
|
Perception of the
fairness of the tax system (FAIR)
|
|
FAIR1
|
I think the tax
system in Croatia is fair.
|
2,36
|
0,95
|
|
FAIR2
|
I think that the tax
burden is fairly distributed among all citizens.
|
2,23
|
0,94
|
|
FAIR3
|
I think wealthy
individuals and large corporations pay their fair share of taxes.
|
2,28
|
1,00
|
|
FAIR4
|
Current tax rates are
not too high for me/my family.
|
2,52
|
1,08
|
|
Social norms (SNO)
|
|
SNO1
|
It is acceptable for
people to evade taxes if they have the opportunity.
|
2,12
|
1,27
|
|
SNO2
|
People in my
community often avoid paying taxes.
|
2,40
|
1,23
|
|
SNO3
|
I don’t feel
pressure in my environment to comply with tax laws.
|
2,82
|
1,17
|
|
SNO4
|
I don’t believe
others would report someone who evades taxes.
|
3,21
|
1,24
|
|
single-items
|
|
FIN
|
financial knowledge
(0-7)
|
3,73
|
2,24
|
|
TAX
|
tax knowledge (0-7)
|
3,01
|
1,88
|
Source: Author's calculations.
|
|
Loading
|
Cronbach’s α
|
rhoc
|
AVE
|
rhoA
|
|
REL1
|
0.945
|
0.933
|
0.952
|
0.832
|
0.945
|
|
REL2
|
0.941
|
|
REL3
|
0.906
|
|
REL4
|
0.855
|
|
POL2
|
1
|
1
|
1
|
1
|
1
|
|
TRUST1
|
0.890
|
0.862
|
0.916
|
0.784
|
0.863
|
|
TRUST2
|
0.887
|
|
TRUST3
|
0.879
|
|
FAIR1
|
0.904
|
0.783
|
0.902
|
0.822
|
0.786
|
|
FAIR2
|
0.910
|
|
SNO1
|
1
|
1
|
1
|
1
|
1
|
|
TMO1
|
0.856
|
0.777
|
0.870
|
0.691
|
0.780
|
|
TMO2
|
0.829
|
|
TMO3
|
0.809
|
|
FIN
|
1
|
1
|
1
|
1
|
1
|
|
TAX
|
1
|
1
|
1
|
1
|
1
|
Note: Since the loadings for TRUST4, FAIR3, FAIR4, TMO4, TMO5 were lower than 0.708, they
were excluded from the model. Namely, as indicated in Hair et al. (2021), “indicator loadings
above 0.708 are recommended, since they indicate that the construct explains more than 50 percent
of the indicator’s variance, thus providing acceptable indicator reliability.” Additionally,
only POL2 and SNO1 are selected since the constructs’ reliability was not sufficient. Source: Author’s calculations in R.
|
|
REL
|
POL
|
TRUST
|
FAIR
|
SNO
|
FIN
|
TAX
|
TMO
|
|
REL
|
0.912
|
|
|
|
|
|
|
|
|
POL
|
0.065
|
1
|
|
|
|
|
|
|
|
TRUST
|
0.194
|
-0.004
|
0.885
|
|
|
|
|
|
|
FAIR
|
0.146
|
-0.008
|
0.566
|
0.907
|
|
|
|
|
|
SNO
|
0.006
|
0.084
|
-0.029
|
-0.001
|
1
|
|
|
|
|
FIN
|
-0.087
|
-0.053
|
-0.101
|
0.005
|
0.013
|
1
|
|
|
|
TAX
|
-0.035
|
-0.014
|
-0.058
|
0.031
|
-0.046
|
0.568
|
1
|
|
|
TMO
|
0.120
|
-0.115
|
0.192
|
0.117
|
-0.424
|
-0.067
|
0.030
|
0.831
|
Source: Author’s calculations in R.
|
|
REL
|
POL
|
TRUST
|
FAIR
|
SNO
|
FIN
|
TAX
|
TMO
|
|
REL
|
|
|
|
|
|
|
|
|
|
POL
|
0.069
|
|
|
|
|
|
|
|
|
TRUST
|
0.215
|
0.020
|
|
|
|
|
|
|
|
FAIR
|
0.165
|
0.010
|
0.689
|
|
|
|
|
|
|
SNO
|
0.020
|
0.084
|
0.032
|
0.022
|
|
|
|
|
|
FIN
|
0.089
|
0.053
|
0.108
|
0.052
|
0.013
|
|
|
|
|
TAX
|
0.045
|
0.014
|
0.063
|
0.041
|
0.046
|
0.567
|
|
|
|
TMO
|
0.136
|
0.133
|
0.233
|
0.152
|
0.481
|
0.086
|
0.035
|
|
Source: Author’s calculations in R.
|
TMO
|
Path coefficient
|
t-statistics
|
Effect size
|
VIF
|
|
REL
|
0.092**
|
2.939
|
0.011
|
1.051
|
|
POL
|
-0.089**
|
-2.610
|
0.010
|
1.015
|
|
TRUST
|
0.148***
|
3.980
|
0.019
|
1.552
|
|
FAIR
|
0.017
|
0.447
|
0.001
|
1.486
|
|
SNO
|
-0.409***
|
-11.966
|
0.214
|
1.013
|
|
FIN
|
-0.082*
|
-2.210
|
0.004
|
1.504
|
|
TAX
|
0.068*
|
1.707
|
0.001
|
1.487
|
Note: * p < 0.1, ** p < 0.05, *** p < 0.01. Source: Author’s calculations in R.
Note: Using bootstrapping with 1,000 subsamples. Source: Author’s calculations in R.
|
|
n
|
REL
|
POL
|
TRUST
|
FAIR
|
SNO
|
FIN
|
TAX
|
|
Gender
|
|
Male
|
242
|
0.074
|
-0.088
|
0.111
|
0.062
|
-0.403
|
-0.004
|
0.091
|
|
Female
|
528
|
0.107
|
-0.088
|
0.165
|
-0.007
|
-0.402
|
-0.131
|
0.067
|
|
Significance
|
|
|
|
|
|
|
*
|
|
|
Revenue
|
|
High
|
145
|
0.051
|
-0.025
|
0.241
|
-0.093
|
-0.482
|
-0.200
|
0.116
|
|
Low
|
625
|
0.105
|
-0.101
|
0.130
|
0.034
|
-0.388
|
-0.061
|
0.064
|
|
Significance
|
|
|
|
|
|
|
|
|
|
Age (>=23)
|
|
Older
|
217
|
0.083
|
-0.036
|
0.133
|
0.119
|
-0.504
|
-0.105
|
0.100
|
|
Younger
|
553
|
0.105
|
-0.121
|
0.157
|
-0.022
|
-0.362
|
-0.073
|
0.035
|
|
Significance
|
|
|
|
|
**
|
|
|
|
|
Place of birth
|
|
Bigger town
|
323
|
0.135
|
-0.084
|
0.091
|
0.021
|
-0.308
|
-0.133
|
0.043
|
|
Municipality or smaller town
|
447
|
0.071
|
-0.081
|
0.175
|
0.027
|
-0.483
|
-0.049
|
0.078
|
|
Significance
|
|
|
|
|
|
***
|
|
|
|
Region
|
|
Dalmatia
|
473
|
0.112
|
-0.092
|
0.184
|
0.031
|
-0.377
|
-0.055
|
-0.008
|
|
Other
|
297
|
0.087
|
-0.084
|
0.085
|
0.011
|
-0.446
|
-0.112
|
0.164
|
|
Significance
|
|
|
|
|
|
|
|
|
|
Region
|
|
Zagreb and north Croatia
|
69
|
-0.064
|
0.177
|
0.335
|
0.027
|
-0.434
|
-0.067
|
0.301
|
|
Other
|
701
|
0.091
|
-0.111
|
0.165
|
-0.002
|
-0.403
|
-0.084
|
0.044
|
|
Significance
|
|
|
**
|
|
|
|
|
**
|
|
Do you support the current Croatian
government?
|
|
Yes
|
95
|
0.119
|
-0.164
|
0.267
|
0.051
|
-0.212
|
-0.056
|
0.129
|
|
No
|
675
|
0.095
|
-0.074
|
0.122
|
0.013
|
-0.436
|
-0.081
|
0.055
|
|
Significance
|
|
|
|
*
|
|
**
|
|
|
|
What is your political orientation?
|
|
Right
|
209
|
0.083
|
-0.127
|
0.151
|
0.042
|
-0.449
|
-0.144
|
0.046
|
|
Left and centre
|
561
|
0.103
|
-0.071
|
0.141
|
0.002
|
-0.386
|
-0.047
|
0.078
|
|
Significance
|
|
|
|
|
|
|
|
|
Note: * p < 0.1, ** p < 0.05, *** p < 0.01. Source: Author’s calculations in R.
|
|
|
Abstract This study aims to identify the main determinants of tax morale among university students in Croatia. The partial least squares structural equation modelling (PLSSEM) approach has been used, and the results show that trust in institutions, religious principles and tax knowledge positively influence the tax morale of university students. Contrary, politics, social norms, and financial knowledge negatively influence tax morale. Higher financial knowledge lowers tax morale, while students who believe that the state should have a greater influence on the economy have higher tax morale. Moreover, there are some differences in attitudes towards tax morale according to gender, age and place of birth. The research shows a general lack of tax knowledge among students, indicating a need for improved tax education initiatives. By incorporating these findings into policy and curriculum design, governments can cultivate a culture of compliance among future taxpayers, ultimately contributing to more effective and equitable tax systems.
Keywords: tax morale; university students; Croatia; PLS-SEM approach
JEL: M48, H26, D91, I23
1 Introduction
The research gap identified in this study is related to the limited research on tax morale specifically among university students, particularly in the Croatian context. Tax morale refers to the intrinsic motivation of individuals to fulfil their tax obligations and contribute to the common good. In general, tax morale is influenced by a number of factors including demographic factors (gender, age, employment status, religious beliefs, etc.), cultural and social norms, trust in institutions (government and state institutions), perceptions of fairness, tax rates and complexity, etc., which influence individuals’ attitudes towards paying taxes. High tax morale is associated with greater voluntary compliance and lower tax evasion. Therefore, tax morale is an important aspect of tax policy. While the existing literature has extensively examined tax morale with respect to various demographic and institutional characteristics, there is remarkably little research that focuses on the attitudes and perceptions of young adults who are about to become taxpayers (Cummings et al., 2009; Molero and Pujol, 2012; Goksu and Sahpaz, 2015; Pratama, 2017; McGee and Shopovski, 2018; Batrancea et al., 2019; Yasa et al., 2021).
While previous studies have examined the determinants of tax morale, including sociodemographic factors, institutional trust, and perceptions of fairness, there is insufficient research that integrates these determinants into the specific context of university students, most of whom are not taxpayers. Most studies have focused on established taxpayers, so there is a gap in understanding how early exposure to tax concepts and education influences future compliance behaviour. University students represent the future generation of taxpayers, professionals and decision makers, so their attitudes towards taxation are very important in shaping longterm tax compliance behaviour. Their time in higher education is a formative period, when civic values such as fairness, trust and social responsibility are still developing and therefore easier to influence. In addition, students, especially those studying economics, gain foundational knowledge that shapes their understanding of the tax system and its role in society. Understanding their perspectives provides valuable insights into how future citizens will interact with tax systems, both as individuals and as institutional actors.
In addition, this study introduces tax knowledge as a critical variable in assessing students’ tax compliance behaviour, an area that has received little attention in previous research (Sarasa and Sarasa-Pérez, 2016). The inclusion of financial and tax knowledge not only addresses an important aspect of the preparation of students for future tax obligations but also highlights the need for targeted educational initiatives to promote a culture of tax honesty from an early age.
As a post-socialist country, Croatia has undergone significant economic institutional changes that influence public attitudes towards the state and taxation. Trust in institutions is often weakened by perceived corruption and inefficiency, so it is crucial to understand how such factors affect tax morale, especially among the young. Furthermore, a large shadow economy exposes young people to non-compliant practices, highlighting the importance of examining their tax-related beliefs and behaviours.
Since the determinants of tax morale are numerous, this paper focuses on some of them. Specifically, we test the importance of selected demographic factors: gender, religion, household financial situation, and place of birth; and two theories: the state reciprocity theory through perceptions of fairness and trust in institutions and the moral alignment theory through political orientation (Robbins and Kiser, 2020). In addition, we add tax knowledge as an important variable. Since our sample consists of students from faculties of economics, who are expected to be financially literate, this study examines the aspect of tax knowledge within financial literacy itself in more detail.
Tax morale or related tax issues in Croatia have already been examined in several studies (Bejaković, 2009; Gadžo and Klemenčić, 2014; Blažić and Štambuk, 2019; Cristea et al., 2019; Bejaković and Bezeredi, 2019; Paleka, Badulescu and Karanović, 2022; Paleka and Vitezić, 2023), but this work is, to our knowledge, the first to analyse university students’ views on taxes. Furthermore, it includes two additional factors that have not yet been studied in Croatia, especially not among university students, financial and tax knowledge. Our findings could lead to policy recommendations aimed at combating tax evasion and improving students’ tax honesty and ethical awareness. By analysing students’ attitudes towards tax morale, this work contributes to the literature on tax compliance, helping tax authorities to better understand and predict taxpayers’ motivations and behaviour.
By applying the partial least squares structural equation modelling (PLS-SEM) approach, this study also enhances the research methodology in the area of tax morale as PLS-SEM is used to assess both unobserved and observed variables while allowing the simultaneous assessment of the relationship between construct and measures as well as between constructs. This study therefore examines a number of dependency relationships simultaneously and brings a higher-level perspective to the discussion of tax morale.
To summarize, the study of the determinants of tax morale among university students in Croatia provides up-to-date insights for public policy. It enables policy makers to better understand how tax knowledge, institutional trust and perceived fairness influence tax compliance intentions in a post-transition society. These insights can inform the design of targeted tax education programs and ultimately contribute to the development of a stronger tax culture based on trust and voluntary compliance.
The paper is structured as follows. The introduction is followed by a literature review on the determinants of tax morale in section 2. Section 3 provides an overview of the empirical research and describes the data and methodology. The fourth section presents the research findings, which are discussed in the fifth section. The final section concludes.
2 Literature review
2.1 Tax morale determinants
The above remarks are followed by a corresponding overview of the literature. Crnogorac and Lago-Peñas ( 2020), using survey data from the 2008 European Values Study as well as fiscal and economic macro data, found that tax morale is positively influenced by trust in institutions. In addition, the authors found that contextual variables such as a higher tax burden negatively influence tax morale, particularly through direct taxes, while greater economic freedom positively influences tax morale. Perceptions of the fairness of the tax system and the equitable use of tax revenues by the government are also important for tax morale. If people believe that the tax system is fair and that their contributions are used effectively for the common good, they are more willing to pay taxes (Torgler and Schalategger, 2005; Luttmer and Singhal, 2014; Sá, Martins and Gomes, 2015; Owusu et al., 2022). Alm and Torgler ( 2006) pointed out that key factors influencing tax morale include perceptions of fairness, trust in government institutions, and the nature of the fiscal exchange between taxpayers and the government. Similarly, Torgler ( 2004) emphasized the importance of trust, satisfaction with government institutions and perception of fairness in shaping tax morale in transition countries. Robbins and Kiser ( 2020) examined the role of state reciprocity in relation to income tax evasion. State reciprocity states that the provision of public goods by the state creates a social contract in which citizens meet their tax obligations in return for the benefits and services provided by the government. Reciprocity is often seen as an important component of tax morale. It reflects the idea that individuals’ willingness to pay taxes is influenced by their perception of a social contract with the government. Taxpayers view tax payments as a reciprocal exchange for the public goods and services provided by the state, leading to a sense of obligation to contribute to the common good. Furthermore, reciprocity is related to perception of fairness, trust in government institutions and the legitimacy of the tax system. When taxpayers believe that their contributions are used fairly and efficiently, they are more likely to view their tax obligations as reciprocal and have trust in the government’s ability to manage public resources effectively (Luttmer and Singhal, 2014). Nevertheless, Robbins and Kiser (2020) did not find strong support for the role of government reciprocity in income tax evasion. Moral attitudes are explained by two important moral mechanisms of tax compliance: moral imperatives and moral alignment (Robbins and Kiser, 2020). Consistent with state reciprocity theory, this paper assumes that there are statistical differences in attitudes toward tax morale among students with different levels of perceptions of fairness and trust in institutions.
Robbins and Kiser ( 2020) also examined the role of moral alignment in relation to income tax evasion. Moral alignment is the individual’s psychological attachment to a political party or authority in which they recognize their values and morals in the values of those in power. This alignment can influence tax compliance behaviour, as individuals are more likely to comply with tax laws if they identify with the political actors who control the state. Robbins and Kiser ( 2020), using a factorial survey experiment on income tax evasion, found that moral alignment has a strong influence on tax compliance. In line with the theory of moral alignment, this paper examines whether there are statistical differences in attitudes towards tax morale among students with different political orientations.
Hauptman, Žmuk and Pavić ( 2024) uncovered gender differences in taxpayers’ attitudes towards tax compliance in Slovenia, with women more likely to feel guilty if they do not pay their taxes in full and to disapprove of doing cash work without paying taxes. Similarly, Crnogorac and Lago-Peñas ( 2020) found that women have higher tax morale than men, while Bejaković and Bezeredi ( 2019) point out that women are more risk averse and therefore more compliant than men. According to McGee and Shopovski ( 2018), male students are also more tolerant of tax evasion than their female peers. This paper examines whether there are significant differences in attitudes towards tax morale between male and female students.
Tax morale is also influenced by religious principles. Religion has a direct effect on tax morale and an indirect impact on trust in institutions, political participation and trust in others (Sá, Martins and Gomes, 2015). Torgler ( 2005) shows a positive correlation between tax morale and religious feeling. Research by Islam et al. ( 2020) has shown that religion can shape social norms and influence individuals’ tax compliance behaviour. The results of the study suggest that higher levels of religious belief lead to higher tax morale among taxpayers and ultimately reduce the propensity to evade taxes. Göksu and Sahpaz ( 2015) found that religious beliefs shape attitudes towards tax evasion, with a significantly higher percentage of participants from Sakarya University (Turkey) believing that tax evasion is a sin due to their religious beliefs than participants from Zaragoza University (Spain). Orumwense and Aiwoho ( 2021) show that individuals who describe themselves as religious have a more positive attitude towards paying taxes because they believe that tax evasion is a sin according to their religion. Highly religious people strive to lead a moral life and view tax evasion as unethical and against their religion. This paper aims to investigate whether religiousness influences tax morale in Croatia.
Educated people generally have a better understanding of what the state provides and how it spends the tax money it collects. There are studies that have found a positive relationship between tax knowledge and tax awareness. Tax morale is thus higher among educated people, which leads to better tax compliance. According to Sanusi et al. ( 2021), higher tax knowledge primarily leads to a positive attitude towards the tax system. Thus, with greater tax knowledge and understanding of tax policy, taxpayers become more aware and conscientious. Similarly, the paper of Alexander and Balavac-Orlic ( 2022) suggests that financial and tax knowledge enhances the effect of fairness on tax morale by increasing the influence of perceived fairness. For individuals with high financial and tax literacy, the perception of a fair tax system significantly increases tax morale. Conversely, perceived fairness has only a minor influence on tax morale among people with lower financial literacy. An improvement in tax and financial literacy can therefore have a positive effect on tax morale. This paper examines the influence of financial and tax knowledge on tax morale. Although financial knowledge has been extensively studied in the literature, tax knowledge has rarely been investigated.
Several works deal with tax evasion and tax morale in Croatia. Bejaković ( 2009) emphasized that tax evasion is a major challenge for transition countries such as Croatia. The author pointed out that a culture of tax morale and compliance among taxpayers is essential for effective tax collection. He considers strengthening the rule of law, improving the institutional framework and promoting transparency to be the most important steps in combating tax evasion, building trust and increasing tax morale. Blažić and Štambuk ( 2019) used data from a survey in which 352 people took part in 2016 to present the views of Croatian citizens on various aspects of the tax system and compared them with the opinions of tax experts. In general, the authors concluded that there are differences in opinion between citizens and tax experts regarding the tax system, with citizens showing stronger support for certain tax measures based on personal interests. Bejaković and Bezeredi ( 2019) collected data in 2,000 personal interviews between August 20 and October 9, 2015 and showed that in Croatia, factors such as gender, age, financial standing, region of residence and involvement in informal economic activities have a significant influence on individuals’ attitudes towards paying taxes. The study found that women, older people and people who are not in financial difficulties tend to have higher tax morale.
Paleka, Badulescu and Karanović ( 2022) examined the determinants of tax compliance in Croatia in an empirical study of 862 Croatian taxpayers. They confirmed the crucial role of tax morale in tax compliance and recommended focusing efforts on improving taxpayers’ tax morale as a preventive measure and an integral part of a tax strategy. In addition, specific economic and political factors in Croatia, such as the low efficiency of the public sector and the lack of trust in the government, were identified as important factors in reducing tax evasion. The authors suggested that educating citizens about the importance and function of taxes in society would be an effective starting point from which to minimize tax avoidance and evasion. In addition, strong social norms were found to have an impact on tax compliance, suggesting that robust subjective norms can have a positive impact on compliance. Finally, high tax complexity was identified as a contributing factor to taxpayer noncompliance, and suggestions were made for better education and simplification of tax laws to address this issue. Finally, Paleka and Vitezić ( 2023) conducted a study using 299 valid questionnaires in Croatia from April to May 2021 to identify different clusters of taxpayers based on factors such as tax audits, tax rates, complexity of the tax system, tax morale, social norms and perception of fairness. These clusters were categorized as “extrinsically motivated”, “morally committed”, “financially motivated” and “socially committed” taxpayers, illustrating the different motivations for tax compliance. The results show that taxpayers are not a homogeneous group and are driven by different mechanisms to fulfil their tax obligations, mainly by factors such as economic considerations and psychological factors.
2.2 Determinants of students’ tax morale
The study of tax morale and tax evasion among university students can reveal the influence of various factors on tax attitudes and help address specific tax morale issues to promote positive attitudes toward tax obligations among future taxpayers. There are several papers that have examined the determinants of tax morale in students. Cummings et al. ( 2009) focused on the effects of cultural norms and social factors on tax compliance behaviour using artifactual field experiments, survey data, and laboratory experiments. The authors examined how the quality of governance and cultural differences influence tax compliance decisions in different countries, particularly in Botswana and South Africa. Approximately 30 percent of the sample were members of the university, either staff or students. The study found that tax compliance behaviour is influenced by individual perceptions of good governance, with tax morale playing an important role in improving compliance. Molero and Pujol ( 2012) found that grievance factors, such as perceived high tax pressure and inefficiency of public sector administration, significantly influence individuals’ justifications of tax evasion. However, control variables such as gender and parental education level showed no clear relationships with tax morale in relation to tax evasion justification. Their sample consisted of 617 undergraduate students from the University of Navarra. Göksu and Sahpaz ( 2015) investigated the effects of education on tax morale among students at Sakarya University in Turkey and the University of Zaragoza in Spain. They found that religious beliefs played a role in shaping attitudes towards tax evasion, with a significantly higher percentage of participants at Sakarya University believing in line with their religious convictions that tax evasion was a sin. It was also found that opinions on the fairness of the tax system and the justification of tax evasion differed. While a higher percentage of participants at the University of Zaragoza believed that tax evasion is justified if the tax system is unfair, a lower percentage of participants at the University of Sakarya shared this opinion. Furthermore, the majority of students at both universities consider tax evasion to be a form of theft. Sarasa and Sarasa-Pérez ( 2016) find that gender has no significant influence on attitudes towards tax honesty among university students in Spain. Instead, the study emphasizes that knowledge of the tax system plays a key role in shaping students’ tax awareness and tax compliance. Both male and female students were found to have similar levels of tax knowledge, which has a direct impact on their tax morale.
McGee and Shopovski ( 2018) examined the ethics of tax avoidance based on a survey of 107 law and economics students in the Republic of Macedonia. Their results show that a significant proportion of students (45.3%) do not justify tax evasion in any of the 18 cases presented, suggesting that Macedonian students do not tolerate tax evasion and perceive it as unethical behaviour. Nevertheless, 54.7% justify tax evasion to some extent, which suggests that a significant proportion of students approve of tax evasion to varying degrees depending on the situation. In addition, the study found that there are differences in attitudes towards tax evasion depending on gender and field of study. Male students were more tolerant of tax evasion than their female peers, and law students were more supportive of tax evasion than economics students.
Batrancea et al. ( 2019) investigated the role of trust and the power of authorities in influencing tax compliance behaviour. The study included 14,509 undergraduate and graduate students from 44 countries on five continents. Most of the students were studying Economics and Business Administration and were between 18 and 25 years old. The study found that trust in authorities and the power of authorities significantly influence tax compliance behaviour worldwide. High levels of trust and power lead to higher levels of compliance and lower levels of tax evasion, with trustworthy authorities encouraging voluntary compliance. According to the authors, the interaction between trust and power plays a crucial role, suggesting that the influence of power on compliance is stronger in high-trust situations.
Cirman, Pahor and Starček ( 2021) concluded that short educational programmes have a significant impact on increasing tax morale and tax compliance among young taxpayers, especially primary and secondary school pupils. They also found that tax morale decreases slightly with age, while background factors such as household wealth and parental employment status, especially if parents are self-employed, negatively affect tax compliance. Ciziceno ( 2024) concludes that the determinants of tax morale differ significantly between generations Y and Z, with factors such as gender, education, religion and trust in public institutions playing a different role in these cohorts.
3 Data and methodology
3.1 Research instrument and data
A structured questionnaire was created for university students in the field of economics. It consisted of several sections focusing on personal attitudes towards taxes, i.e., tax morale, trust in institutions, perceptions of the fairness of the tax system and basic demographic questions. Participation was voluntary and anonymous. The questionnaire was distributed online to Croatian students of economics from January to February 2025. The sample consisted of 770 students. Their demographic information is given in table 1.
Table 1Demographic information DISPLAY Table Table 2Multi-items and single-items in the model DISPLAY Table
It is important to emphasize that the results of financial and tax knowledge were disappointing. Financial and tax knowledge were tested with 7 separate questions each. For each correct answer, students receive one point, meaning that the possible score for each domain ranged from 0 to 7 points. 57.8% of economics students have relatively poor financial knowledge, i.e., 0 to 4 points, 15.3% have good, 14.8% very good and only 12.1% excellent financial knowledge. Students’ tax knowledge is even worse. 75% of economics students have relatively low tax knowledge, i.e., 0 to 4 points, 14% have good tax knowledge, 10% have very good tax knowledge and only 1% of them have excellent tax knowledge.
The main part of the questions relates to the factors that influence students’ tax morale. The questions were presented in the form of statements measuring students’ attitudes towards taxes, i.e., tax morale (TMO), politics (POL), trust in institutions (TRUST), perception of the fairness of the tax system (FAIR), social norms (SNO) and religious feeling (REL), mostly on a 5-point Likert scale (1= strongly disagree, 5= strongly agree). In addition, financial and tax knowledge are included in the model as individual items representing the students’ knowledge, i.e., the correct answers to financial and tax questions. They represent the items for further structural modelling and are listed in table 2.
3.2 Methodology
First, the preliminary assessment of the scales was carried out using exploratory factor analysis for all items in order to interpret the factor structure in IBM SPSS. Bartlett’s test (χ2 = 7706.24, p-value < 0.00) and the Keiser-Meyer-Olkin measure of sampling adequacy (0.853) supported the factorability of the item set and indicated sampling adequacy. Principal component analysis and the Varimax rotation with Kaiser normalization technique were used to identify the underlying dimensions of the constructs (Perica, 2021). The Kaiser rule was used to identify six factors corresponding to tax morale (TMO), politics (POL), trust in institutions (TRUST), perception of fairness of the tax system (FAIR), social norms (SNO), and religiosity (REL). The solution explained 59.39% of the variance in the data. All items loaded on the corresponding factors with factor loadings greater than 0.5.
The PLS-SEM model is further estimated in R Studio with the package “SEMinR” (Hair et al., 2021). The advantages of using the PLS-SEM model are: the assumption of multivariate normality of data is not required; it can effectively handle both larger and smaller samples; it has the ability to treat constructs with only one item; it provides greater statistical power, making it suitable for theory development in exploratory research (Vuković, 2024). In the first step, the measurement model is examined, including model fit measures, analysis of convergent validity using average variance extracted (AVE), and reliability using Cronbach’s alpha and composite reliability (Hair et al., 2019). Discriminant validity is assessed using the Fornell and Larcker (FL) criterion and the heterotrait-monotrait (HTMT) ratio of correlations. In the FL criterion, the correlations between the constructs are compared with the square root of the AVE for each construct. This is because a construct should explain the variance of its own indicators better than that of the indicators of other constructs (Hair et al., 2019; Vuković and Pivac, 2021). The HTMT, on the other hand, calculates “the ratio of correlations between traits to correlations within traits” (Hair et al., 2017), i.e., it compares the correlations of indicators measuring different constructs with the correlations of indicators measuring the same construct. Therefore, lower HTMT values are preferable.
In the second step, the structural model is evaluated, i.e., the strength, direction and significance of the structural paths. To determine the significance of the paths, PLSSEM requires a bootstrapping procedure (Hair et al., 2021). Bootstrapping is performed with 1,000 subsamples and a seed is set to 1 to obtain reproducible results.
4 Results
The number of iterations required for the PLS-SEM algorithm to converge is 6. The results in table 3 show the validity and reliability analysis of the model.
Table 3Validity and reliability analysis of the model DISPLAY Table
All indicator loadings of the reflectively measured constructs REL, TRUST, FAIR and TMO are above the threshold value of 0.708 (Hair et al., 2019). To assess the composite reliability of the construct measures, rho A. rho c and Cronbach’s α are calculated. To be considered reliable, they should be above 0.7. All reflectively measured constructs have a high internal consistency reliability, as their rho A is greater than 0.7. Similarly, the results for Cronbach’s α and composite reliability rho c are above the threshold of 0.70 (Hair et al., 2019), indicating that all construct measures are reliable. Internal consistency reliability values of 1 for POL2, SNO1, FIN and TAX cannot be interpreted as an indication of perfect reliability. This is because these are single items, so that their internal consistency reliability is 1 by definition. The assessment of convergent validity is based on the values of the average variance extracted (AVE), which should be above 0.5. In this example, the AVE values of REL (0.832), TRUST (0.784), FAIR (0.822) and TMO (0.691) are above the required minimum value of 0.5. In summary, the measures of the four reflectively measured constructs have a high degree of convergent validity
Table 4Fornell-Larcker criterion DISPLAY Table Table 5HTMT criterion DISPLAY Table
In order to assess the discriminant validity, the Fornell-Larcker (FL) criterion in table 4 is examined first. Accordingly, the square root of the AVE of each reflectively measured construct, i.e., REL (0.912), TRUST (0.885), FAIR (0.907), and TMO (0.831), are all higher than the correlations of these constructs with other latent variables in the PLS-SEM path model. Second, as the FL criterion performs poorly in detecting discriminant validity issues (Hair et al., 2019), the HTMT criterion is still used. All HTMT values (table 5) are significantly lower than the more conservative threshold value of 0.85. A less conservative threshold value would be 0.9. As all important requirements for validity and reliability are met, this reflective measurement model is suitable for further PLS-SEM analyses.
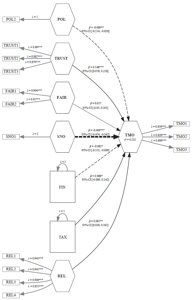
To analyse the significance and relevance of the indicator weights, a bootstrapping procedure is required next. The bootstrapped PLS-SEM model is shown in figure 1, while the structural weights are listed in table 6. All loadings of the indicators are higher than 0.705. Therefore, all reflective and formative constructs have satisfactory levels of measurement quality and we can proceed with the evaluation of the structural model.
All path coefficients are statistically significant (table 6, figure 1), with the exception of perceived fairness (FAIR). Trust in institutions (TRUST) and social norms (SNO) are statistically significant at a 1% significance level, while politics (POL) and religion (REL) are significant at a 5% significance level. Financial knowledge (FIN) and tax knowledge (TAX) are statistically significant at a significance level of 10%. Religion (REL), trust in institutions (TRUST) and tax knowledge (TAX) have a positive influence on tax morale (TMO). This means that higher trust in institutions (TRUST), higher religious sentiment (REL) and higher tax knowledge (TAX) of students positively influence tax morale among them. The path coefficient for trust in institutions (0.148) indicates that, ceteris paribus, tax morale increases by 0.148 standard deviation units when trust in institutions increases by one standard deviation unit.
Table 6Bootstrapped structural paths DISPLAY Table
In contrast, politics (POL), social norms (SNO) and financial knowledge (FIN) have a negative influence on tax morale. However, this should be elaborated more thoroughly. If the student believes that the government should play a smaller role in the economy, he or she will have a lower tax morale, while if the student believes that the government should play a larger role in the economy, he or she will have a higher tax morale. In addition, social norms (SNO) in this case indicate that students who believe that it is acceptable to evade taxes if they have the opportunity to do so will have lower tax morale and vice versa. On the other hand, financial knowledge has a negative impact on tax morale, i.e., if financial knowledge increases by one standard deviation unit, tax morale decreases by 0.082 standard deviation units, ceteris paribus. The effect sizes in table 6 show that social norms, religion, trust and politics have the greatest influence on tax morale. In addition, the construct scores of the predictor constructs in each regression of the structural model are used to calculate the values of the variance inflation factor (VIF). All values are below the threshold of 5 and the more conservative threshold of 3, indicating that there is no multicollinearity problem in the structural model.
Figure 1Bootstrapped PLS-SEM model DISPLAY Figure Table 7PLS multigroup (MGA) analysis DISPLAY Table
To estimate the influence of other demographic characteristics on tax morale, a PLS multigroup analysis (MGA) is performed in R (table 7). Gender (1-male, 2-female), family income (1-high, 2-low), age (1-older, 2-younger), place of birth (1-large city, 2-municipality of smaller town), regions (Dalmatia vs. other, Zagreb and Northern Croatia vs. other), support for the current government (1-Yes, 2-No) and political orientation (1-Right, 2-Left and Centre) are taken into account. Dummy variables are initially created for all variables except for gender. PLSMGA is performed to report significance of path differences between two subgroups of data.
The results show that there is no statistically significant difference in the path coefficients among students of different income classes, in terms of their political orientation and taking into account the region in which they were born and raised. The path coefficient for female students is significantly lower than the male coefficient only for financial knowledge, while older students exhibit a significantly higher influence of perceived fairness on tax morale. For students born and raised in municipalities and smaller cities, the influence of social norms on tax morale is significantly higher. Students from Zagreb and Northern Croatia have a positive path coefficient for politics, i.e., the greater the role of the government in the economy, the higher the tax morale. They also show a much higher positive influence of tax knowledge on tax morale than those from the rest of the country. Although there is no significant difference between the path coefficients for students’ political orientation, students who support the current Croatian government show a much lower influence of social norms on tax morale, while on the other hand they exhibit a much higher influence of trust on tax morale.
5 Discussion
The sample of university students used in this study can be considered broadly representative of the Croatian student population due to following factors. First, the sample includes students from different institutions, thus capturing differences in educational background, socioeconomic status and geographical origin. This diversity reflects the structural composition of the national student body, which is spread across a network of public universities and faculties. Second, the sample includes students from different years of study, ensuring that attitudes are not limited to a single level of education, but span different levels of academic maturity and exposure to institutional knowledge.
To interpret the results of this study, we reconcile them with the theoretical framework underlying tax morale. In particular, we draw on state reciprocity theory, moral alignment theory, and the influence of demographic, institutional, and educational factors on tax morale.
This study found that trust in institutions positively influences the tax morale of university students. This finding is consistent with state reciprocity theory, which says that trust in government institutions strengthens the perceived social contract (Robbins and Kiser, 2020). Students who believe that public funds are managed responsibly exhibit higher tax morale, as shown by the positive path coefficient for institutional trust. Interestingly, the perceived fairness of the tax system did not have a statistically significant impact on tax morale. This is in contrast to previous research (e.g., Torgler and Schaltegger, 2005; Luttmer and Singhal, 2014), which emphasises fairness as a crucial determinant of tax morale. One possible explanation is that university students, many of whom are not yet taxpayers, may not have direct experience of taxation and therefore have limited perceptions of fairness.
The study also found that political orientation influences tax morale (Robbins and Kiser, 2020). In particular, students who favour a greater role for the state in economic affairs exhibit higher tax morale. This finding is consistent with moral alignment theory, which states that individuals who are ideologically aligned with government policy are more likely to comply with tax norms. Regional differences were also found, with students from Zagreb and Northern Croatia showing a strong positive influence of political orientation on tax morale compared to other regions. This variation could reflect differences in local government structures or political ideologies (Bejaković and Bezeredi, 2019).
Consistent with previous research (e.g., Göksu and Sahpaz, 2015; Islam et al., 2020), religion was found to positively influence tax morale. Religious beliefs often promote ethical behaviour and discourage actions such as tax evasion, which could explain this relationship.
The study found mixed effects of financial and tax knowledge. While tax knowledge was positively associated with tax morale, financial knowledge showed a negative influence. One possible explanation for this is that financially literate students are more aware of inefficiencies or loopholes in the tax system, leading to scepticism about compliance (Alexander and Balavac, 2022). Those students with higher levels of financial knowledge tend to be more sensitive about how public money is spent and are more critical of government inefficiencies, corruption or perceived misuse of taxpayers’ money. Therefore, if students believe that their tax money is not being used effectively, their trust in public institutions, and therefore their intrinsic motivation to comply, may be undermined. Another possible explanation is that greater financial knowledge is associated with a rational cost benefit analysis in relation to tax compliance. This may lead to a more calculated approach where the perceived risks and penalties of non-compliance are weighed against the potential gains, thereby reducing the influence of normative obligations to tax compliance. These findings highlight the importance of targeted educational initiatives that improve both technical knowledge and ethical awareness in relation to taxation.
Social norms were found to have a seemingly negative sign of influence; however, a closer analysis revealed a positive influence on tax morale. In particular, students who believed that tax evasion is unacceptable showed higher tax morale. This highlights the importance of promoting strong societal norms against tax evasion through education and public awareness campaigns. In addition, students from smaller cities showed greater sensitivity to social norms than students from larger cities, which may be due to the greater social cohesion in smaller communities.
In summary, the study’s findings are consistent with key theoretical frameworks while providing nuanced insights into the demographic, institutional, and educational factors that influence university students’ tax morale. By incorporating these findings into policy and curriculum design, governments can foster a culture of compliance among future taxpayers, ultimately contributing to more effective and equitable tax systems.
To support these goals, it is important to improve tax education through a comprehensive approach. Tax education should be integrated into formal curricula, particularly in secondary and higher education, to ensure early and consistent exposure to these concepts (Cirman, Pahor and Starček, 2021; Ciziceno, 2014). In addition, it is crucial to focus on trust and transparency by clearly explaining how tax revenues are used and involving tax authorities in educational efforts, thus strengthening the credibility of institutions. For example, collaboration between the Ministry of Finance, schools, and the academic community can provide ageappropriate tax education. Such a program would not only improve technical understanding, but also emphasize civic engagement and trust in public institutions and help foster a strong culture of voluntary tax compliance from an early age.
6 Conclusion
The aim of this study was to identify the most important determinants of tax morale among university students in Croatia. Demographic factors, trust in government institutions, perceived fairness of the tax system, political and religious views, and financial and tax knowledge were taken into account. Using a partial least squares structural equation modelling (PLS-SEM) approach, our results reveal several important findings. Trust in institutions, religious background, and tax knowledge positively influence students’ tax morale. In contrast, politics, social norms, and financial knowledge negatively influence tax morale. Higher financial knowledge lowers tax morale, while students who believe that the state should have a greater influence on the economy have higher tax morale. Additionally, social norms in this case indicate that students who believe that it is acceptable to evade taxes if they have the opportunity to do so have lower tax morale and vice versa. A general lack of tax knowledge among students was found, highlighting the need for initiatives to improve tax education. These findings contribute to the existing literature on tax morale and offer several policy implications. Enhancing institutional trust and improving perceptions of fairness in the tax system could significantly increase the tax morale of future taxpayers. Targeted tax education programs should be developed that focus on both technical aspects of taxation and ethical considerations. Policy makers should consider regional and demographic differences when developing strategies to improve tax morale. The government should demonstrate responsible and transparent budget spending to foster a sense of civic duty and fidelity to the law among students as future taxpayers. To effectively improve tax morale, it is critical that the government demonstrate rational and responsible behaviour in its budget spending. Students who see that their future tax contributions will be spent wisely and efficiently on quality public services are more likely to develop a strong sense of civic duty and compliance with the law. This research underscores the multifaceted nature of tax morale and the importance of considering both structural aspects of the tax system and taxpayer behaviours. By focusing on transparency, fairness and effective public service delivery, governments can promote a culture of compliance that ultimately benefits society as a whole. Future research could examine the long-term effects of tax education on tax morale as students become tax-paying adults, and the impact of evolving digital technologies on younger generations’ attitudes towards tax honesty.
Notes
* The authors would like to thank two anonymous reviewers for their valuable comments.
* The authors would like to thank two anonymous reviewers for their valuable comments.
Disclosure statement
The authors have no conflicts of interest to declare.
References
Alexander, P. and Balavac-Orlic, M., 2022. Tax Morale: Framing and Fairness. Economic Systems, 46(1), 100936 [ CrossRef]
Alm, J. and Torgler, B., 2006. Culture differences and tax morale in the United States and in Europe. Journal of Economic Psychology, 27(2), pp. 224-246 [ CrossRef]
Batrancea, L. [et al.], 2019. Trust and power as determinants of tax compliance across 44 nations. Journal of Economic Psychology, 74, pp. 102-191 [ CrossRef]
Bejaković, P., 2009. Tax evasion, state capacity and trust in transitional countries: the case of Croatia. Društvena istraživanja, 18(4-5), pp. 787-805.
Bejaković, P. and Bezeredi, S., 2019. Determinants of Tax Morale in Croatia: an Ordered Logit Model. Business Systems Research, 10(2), pp. 37-48 [ CrossRef]
Blažić, H. and Štambuk, A., 2019. Citizens’ View on Taxation in a Post-Transition Country: The Case of Croatia. Društvena istraživanja, 28(4), pp, 627-646 [ CrossRef]
Cirman, A., Pahor, M. and Starček, S., 2021. Addressing evasion and tax morale by educating young taxpayers. Ljubljana: School of Economics and Business, University of Ljubljana, Financial Administration of the Republic of Slovenia.
Ciziceno, M., 2024. What shapes tax morality in younger generations? A comparative analysis between Gen Y and Gen Z. Sociology Compass, 18(2), e13179 [ CrossRef]
Cristea, L. A. [et al.], 2019. Is the Tax Burden a Generating Factor of Fiscal Evasion in South-East Europe? In: Economies of the Balkan and Eastern European Countries, pp. 153-169 [ CrossRef]
Crnogorac, M. and Lago-Peñas, S., 2020. Determinants of tax morale in former Yugoslavian countries. Eastern European Economics, 58(2), pp. 174-196 [ CrossRef]
Cummings, R. G. [et al.], 2009. Tax morale affects tax compliance: evidence from surveys and an artefactual field experiment. Journal of Economic Behaviour & Organization, 70(3), pp. 447-457 [ CrossRef]
Gadžo, S. and Klemenčić, I., 2014. Time to stop avoiding the tax avoidance issue in Croatia? A proposal based on recent developments in the European Union. Financial Theory and Practice, 38(3), pp, 277-302 [ CrossRef]
Goksu, G. G. and Sahpaz, K. I., 2015. Comparison of Tax Morale of Turkish and Spanish Higher Education Students: The Samples of Sakarya University and the University of Zaragoza. Procedia – Social and Behavioral Sciences, 186, pp. 222-230 [ CrossRef]
Hair Jr., J. F. [et al.], 2021. Partial Least Squares Structural Equation Modeling (PLS-SEM) Using R: A Workbook. Springer [ CrossRef]
Hair, J. F. [et al.], 2019. Multivariate Data Analysis. Andover: Cengage Learning.
Hair, J. F. [et al.], 2017. A Primer on Partial Least Squares Structural Equation Modeling (PLS-SEM). 2nd Edition. Los Angeles: Sage Publications.
Hauptman, L., Žmuk, B. and Pavić, I., 2024. Taxpayers’ attitudes toward tax compliance in the Slovenian tax system: differences according to gender, income level and size of settlement. Public Sector Economics, 48(2), pp, 177-201 [ CrossRef]
Islam, A. [et al.], 2020. Public policies and tax evasion: evidence from SAARC countries. Heliyon, 6(11), e05449 [ CrossRef]
Luttmer, E. F. P. and Singhal, M., 2014. Tax Morale. Journal of Economic Perspectives, 28(4), pp. 149-168 [ CrossRef]
McGee, R. and Shopovski, J., 2018. The Ethics of Tax Evasion: A Survey of Law and Economics Students in the Republic of Macedonia. International Journal of Economic Sciences, 7(2), pp. 57-69 [ CrossRef]
Molero, J. C. and Pujol, F., 2012. Walking Inside the Potential Tax Evader’s Mind: Tax Morale Does Matter. Journal of Business Ethics, 105(2), pp. 151-162 [ CrossRef]
Orumwense, K. E. and Aiwoho, D., 2021. Determinants of Tax Morale and Tax Compliance: Evidence from Nigeria. Journal of Contemporary Issues in Accounting, 2(1), pp. 36-53.
Owusu, G. M. Y. [et al.], 2022. The effect of personality traits and tax morale on tax evasion intention. Journal of Financial Crime, 29(1), pp. 272-292 [ CrossRef]
Paleka, H., Karanović, G. and Badulescu, D., 2022. Tax compliance determinants: empirical evidence from Croatia. Technological and Economic Development of Economy, 28(6), pp. 1915-1932 [ CrossRef]
Paleka, H. and Vitezić, V., 2023. Tax Compliance Challenge through Taxpayers’ Typology. Economies, 11(9) [ CrossRef]
Perica, I., 2021. The mediating role of managerial accounting in non-profit organizations: a structural equation modelling approach. Croatian Operational Research Review, 12(2), 139-149 [ CrossRef]
Pratama, A., 2017. Machiavellianism, tax knowledge, and ethical perceptions of tax avoidance: survey of undergraduate students in West Java, Indonesia. International Journal of Trade and Global Markets, 10(1), pp. 83-90 [ CrossRef]
Robbins, B. and Kiser, E., 2020. State coercion, moral attitudes, and tax compliance: Evidence from a national factorial survey experiment of income tax evasion. Social Science Research, 91, 102448 [ CrossRef]
Sanusi, S. [et al.], 2021. Tax Awareness Among Students from Higher Learning Institutions in Malaysia: Education Area as A Moderator. International Journal of Economics and Management, 15(1), pp. 89-102.
Sarasa Pérez, C.P. and Sarasa Pérez, J., 2016. University students’ tax morale: a study of gender within the University of Alicante, Spain. ICERI proceedings, pp. 4594-4599 [ CrossRef]
Torgler, B., 2005. Tax morale in Latin America. Public Choice, 122(1-2), pp. 133-157.
Vuković, M. and Pivac, S., 2021. Does financial behavior mediate the relationship between self-control and financial security? Croatian Operational Research Review, 12(1), pp. 27-36 [ CrossRef]
Vuković, M., 2024. CB-SEM vs PLS-SEM comparison in estimating the predictors of investment intention. Croatian Operational Research Review, 15(2), pp. 131-144 [ CrossRef]
Yasa, N. I. P. [et al.], 2021. Tax Comprehension and Ethics Education Integration in Improving Tax Compliance Among Accounting Students. International Journal of Finance & Banking Studies, 10(1), pp. 96-108 [ CrossRef]
Alexander, P. and Balavac-Orlic, M., 2022. Tax Morale: Framing and Fairness. Economic Systems, 46(1), 100936 [ CrossRef]
Alm, J. and Torgler, B., 2006. Culture differences and tax morale in the United States and in Europe. Journal of Economic Psychology, 27(2), pp. 224-246 [ CrossRef]
Batrancea, L. [et al.], 2019. Trust and power as determinants of tax compliance across 44 nations. Journal of Economic Psychology, 74, pp. 102-191 [ CrossRef]
Bejaković, P., 2009. Tax evasion, state capacity and trust in transitional countries: the case of Croatia. Društvena istraživanja, 18(4-5), pp. 787-805.
Bejaković, P. and Bezeredi, S., 2019. Determinants of Tax Morale in Croatia: an Ordered Logit Model. Business Systems Research, 10(2), pp. 37-48 [ CrossRef]
Blažić, H. and Štambuk, A., 2019. Citizens’ View on Taxation in a Post-Transition Country: The Case of Croatia. Društvena istraživanja, 28(4), pp, 627-646 [ CrossRef]
Cirman, A., Pahor, M. and Starček, S., 2021. Addressing evasion and tax morale by educating young taxpayers. Ljubljana: School of Economics and Business, University of Ljubljana, Financial Administration of the Republic of Slovenia.
Ciziceno, M., 2024. What shapes tax morality in younger generations? A comparative analysis between Gen Y and Gen Z. Sociology Compass, 18(2), e13179 [ CrossRef]
Cristea, L. A. [et al.], 2019. Is the Tax Burden a Generating Factor of Fiscal Evasion in South-East Europe? In: Economies of the Balkan and Eastern European Countries, pp. 153-169 [ CrossRef]
Crnogorac, M. and Lago-Peñas, S., 2020. Determinants of tax morale in former Yugoslavian countries. Eastern European Economics, 58(2), pp. 174-196 [ CrossRef]
Cummings, R. G. [et al.], 2009. Tax morale affects tax compliance: evidence from surveys and an artefactual field experiment. Journal of Economic Behaviour & Organization, 70(3), pp. 447-457 [ CrossRef]
Gadžo, S. and Klemenčić, I., 2014. Time to stop avoiding the tax avoidance issue in Croatia? A proposal based on recent developments in the European Union. Financial Theory and Practice, 38(3), pp, 277-302 [ CrossRef]
Goksu, G. G. and Sahpaz, K. I., 2015. Comparison of Tax Morale of Turkish and Spanish Higher Education Students: The Samples of Sakarya University and the University of Zaragoza. Procedia – Social and Behavioral Sciences, 186, pp. 222-230 [ CrossRef]
Hair Jr., J. F. [et al.], 2021. Partial Least Squares Structural Equation Modeling (PLS-SEM) Using R: A Workbook. Springer [ CrossRef]
Hair, J. F. [et al.], 2019. Multivariate Data Analysis. Andover: Cengage Learning.
Hair, J. F. [et al.], 2017. A Primer on Partial Least Squares Structural Equation Modeling (PLS-SEM). 2 nd Edition. Los Angeles: Sage Publications.
Hauptman, L., Žmuk, B. and Pavić, I., 2024. Taxpayers’ attitudes toward tax compliance in the Slovenian tax system: differences according to gender, income level and size of settlement. Public Sector Economics, 48(2), pp, 177-201 [ CrossRef]
Islam, A. [et al.], 2020. Public policies and tax evasion: evidence from SAARC countries. Heliyon, 6(11), e05449 [ CrossRef]
Luttmer, E. F. P. and Singhal, M., 2014. Tax Morale. Journal of Economic Perspectives, 28(4), pp. 149-168 [ CrossRef]
McGee, R. and Shopovski, J., 2018. The Ethics of Tax Evasion: A Survey of Law and Economics Students in the Republic of Macedonia. International Journal of Economic Sciences, 7(2), pp. 57-69 [ CrossRef]
Molero, J. C. and Pujol, F., 2012. Walking Inside the Potential Tax Evader’s Mind: Tax Morale Does Matter. Journal of Business Ethics, 105(2), pp. 151-162 [ CrossRef]
Orumwense, K. E. and Aiwoho, D., 2021. Determinants of Tax Morale and Tax Compliance: Evidence from Nigeria. Journal of Contemporary Issues in Accounting, 2(1), pp. 36-53.
Owusu, G. M. Y. [et al.], 2022. The effect of personality traits and tax morale on tax evasion intention. Journal of Financial Crime, 29(1), pp. 272-292 [ CrossRef]
Paleka, H., Karanović, G. and Badulescu, D., 2022. Tax compliance determinants: empirical evidence from Croatia. Technological and Economic Development of Economy, 28(6), pp. 1915-1932 [ CrossRef]
Paleka, H. and Vitezić, V., 2023. Tax Compliance Challenge through Taxpayers’ Typology. Economies, 11(9) [ CrossRef]
Perica, I., 2021. The mediating role of managerial accounting in non-profit organizations: a structural equation modelling approach. Croatian Operational Research Review, 12(2), 139-149 [ CrossRef]
Pratama, A., 2017. Machiavellianism, tax knowledge, and ethical perceptions of tax avoidance: survey of undergraduate students in West Java, Indonesia. International Journal of Trade and Global Markets, 10(1), pp. 83-90 [ CrossRef]
Robbins, B. and Kiser, E., 2020. State coercion, moral attitudes, and tax compliance: Evidence from a national factorial survey experiment of income tax evasion. Social Science Research, 91, 102448 [ CrossRef]
Sanusi, S. [et al.], 2021. Tax Awareness Among Students from Higher Learning Institutions in Malaysia: Education Area as A Moderator. International Journal of Economics and Management, 15(1), pp. 89-102.
Sarasa Pérez, C.P. and Sarasa Pérez, J., 2016. University students’ tax morale: a study of gender within the University of Alicante, Spain. ICERI proceedings, pp. 4594-4599 [ CrossRef]
Torgler, B., 2005. Tax morale in Latin America. Public Choice, 122(1-2), pp. 133-157.
Vuković, M. and Pivac, S., 2021. Does financial behavior mediate the relationship between self-control and financial security? Croatian Operational Research Review, 12(1), pp. 27-36 [ CrossRef]
Vuković, M., 2024. CB-SEM vs PLS-SEM comparison in estimating the predictors of investment intention. Croatian Operational Research Review, 15(2), pp. 131-144 [ CrossRef]
Yasa, N. I. P. [et al.], 2021. Tax Comprehension and Ethics Education Integration in Improving Tax Compliance Among Accounting Students. International Journal of Finance & Banking Studies, 10(1), pp. 96-108 [ CrossRef]
|
|
|
December, 2025 IV/2025
|